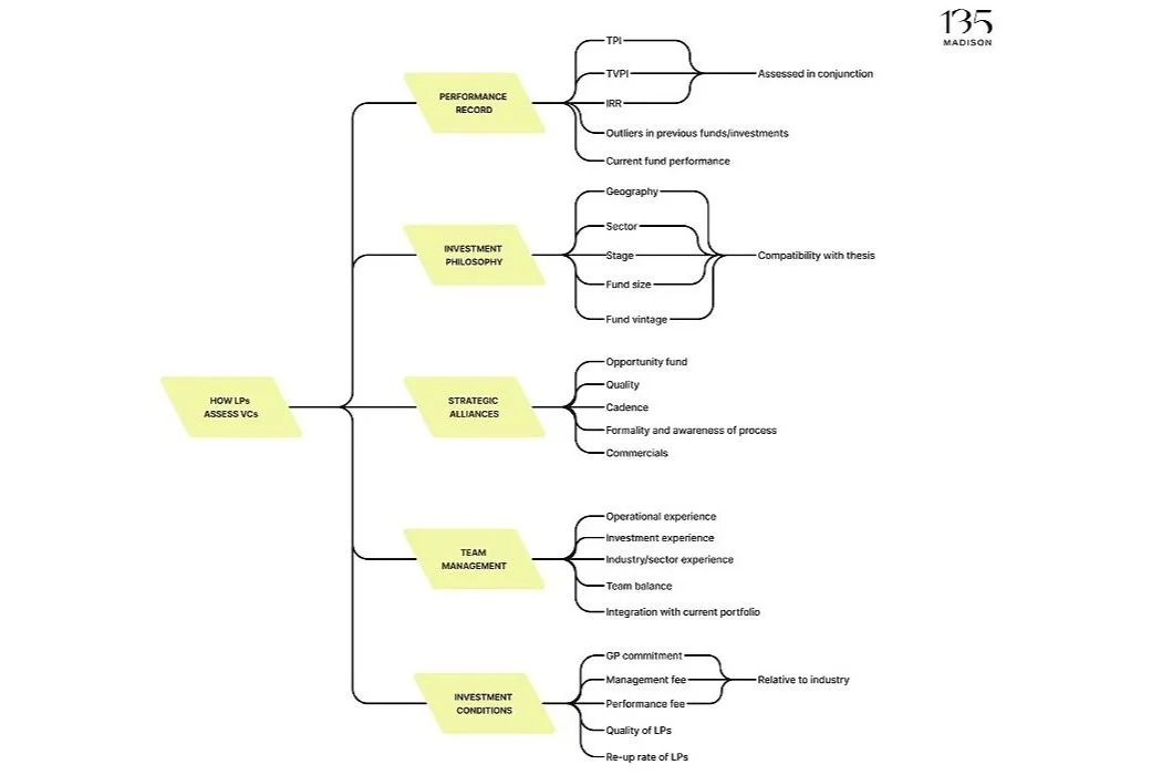
5 key aspects of how LPs assess VC funds
LPs have an approach to evaluating their investments.
→ Performance Record
LPs prioritize a VC fund's history of successful investments. They analyze exit strategies and the returns generated. They look at metrics like Internal Rate of Return (IRR), Total Value to Paid-In (TVPI), and Distributions to Paid-In (DPI) to measure past performance.
→ Investment Philosophy
LPs evaluate the VC's focus on market trends and opportunities, particularly noting the stages, sectors, and sizes of investments.
→ Strategic Alliances
LPs prefer VC funds that demonstrate a formal and efficient approach to managing deals.
→ Team Management
LPs favor teams that are well-regarded by founders and have a history of successful collaboration.
→ Investment Conditions
LPs look for terms that indicate a long-term, mutually beneficial relationship.
